小程序开发
什么软件适合做小程序
- 业务逻辑简单
- 使用频率低
- 性能要求低
开发者工具界面
- v1.02

目录结构
- 主文件
| 文件 | 必填 | 作用 |
|---|---|---|
| app.js | 是 | 小程序逻辑 |
| app.json | 是 | 小程序公共设置 |
| app.wxss | 否 | 小程序公共样式表 |
- 页面文件组成
| 文件类型 | 必填 | 作用 |
|---|---|---|
| js | 是 | 页面逻辑 ( 微信小程序没有window和document对象 ) |
| wxml | 是 | 页面结构 ( WeiXin Markup Language,不是HTML语法 ) |
| wxss | 否 | 页面样式表 (WeiXin Style Sheets 拓展了rpx尺寸单位,微信专属响应式像素 ) |
| json | 否 | 页面配置 |
分包
- 整个小程序所有分包大小不超过 8M
- 单个分包/主包大小不能超过 2M
移动设备的分辨率与rpx
rpx(responsive pixel): 可以根据屏幕宽度进行自适应。规定屏幕宽为750rpx。如在 iPhone6 上,屏幕宽度为375px,共有750个物理像素,则750rpx = 375px = 750物理像素,1rpx = 0.5px = 1物理像素
配置
- 全局配置app.json控制整个程序的行为
- 页面配置page.json控制单个页面
组件
- swiper
页面注册
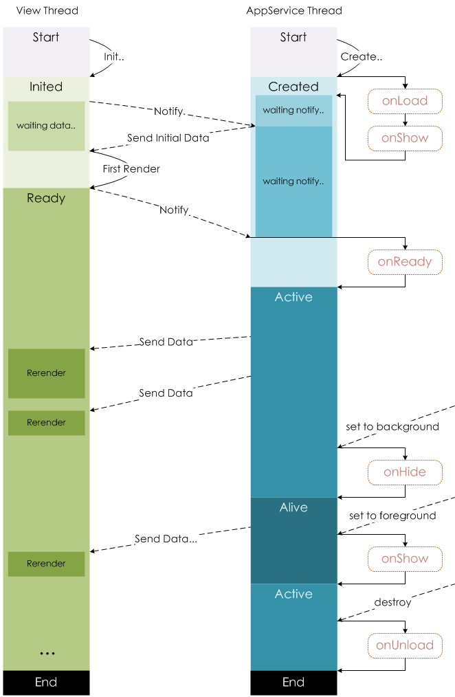
生命周期

- 生命周期回调
Page({ // 启动页面后弹出消息 onLoad: function () { wx.showToast({ title: '鸡你太美', }); }})视图
数据绑定
在小程序中,在js的data中定义变量
Page({ // .. data: { msg: 'msg' } //...可以在WXML中进行绑定,跟VUE一样,但是需要注意的是,这种绑定是单向绑定
{% raw %}
<view>{{message}}</view>需要使用setData来设置或者更新数据
this.setData({msg:'abc'});更复杂的用法
<!-- 绑定属性(需要在双引号内) --><view id="item-{{id}}"> </view><!-- 运算 --><view hidden="{{flag ? true : false}}"> Hidden </view>- 条件渲染
<view wx:if="{{condition}}"> True </view><view wx:if="{{view == 'WEBVIEW'}}">WEBVIEW</view><view wx:elif="{{view == 'APP'}}">APP</view> <view wx:else="{{view == 'MINA'}}">MINA</view>- 列表渲染
<view wx:for="{{array}}">{{item}}</view>事件
在WXML中绑定事件
<view class="moto-container" bind:tap="onTap"></view>Page({ onTap(){ console.log('hello') }})bind与catch
bind是冒泡,事件会往上传递
catch会阻止事件向上冒泡
模块化
- 模块导出
function method1(){ console.log("123");}module.exports.method1 = method1;- 模块使用
const common = require('common.js')模板template
- 定义模板
<template name="staffName"> <view>FirstName: {{firstName}}, LastName: {{lastName}}</view> </template> - 引入模板
<import src="item.wxml" />- 使用模板
<!-- 模板名 传入的对象 --><template is="staffName" data="{{staffA}}"></template>{% endraw %}
页面间参数传递
- 页面跳转
wx.navigateTo({ url: './post-detail/post-detail?id='+id,}) onLoad: function (options) { // 这里可以拿到url的参数 console.log(options.id); },缓存
// 设置缓存wx.setStorage({ key: '', data: '',})// 获取缓存wx.getStorage({ key: , success: function(res) {}, })全局变量
- 在app.js中定义
App({ globalData: { flag:false } //...}- 使用
var app =getApp();app.globalData.flag= true;路由
- 三种路由方式
navigateToredirectToswitchTab组件
视图组件
- view
类似div
基础组件
- icon
<icon type="success"></icon><icon type="search"></icon>- text
<text>一段文本</text>- progress
表单组件
- button
<button size='default'>默认尺寸按钮</button>- form
- image
- switch
- slider
- checkbox
场景值
- 代表是怎么来的
视图层
WXML
import 的依赖无法传递
- 嵌入
<include src="header.wxml" />WXSS
- 单位
rpx(responsive pixel): 可以根据屏幕宽度进行自适应
- 样式导入
@import "common.wxss";内联样式
- style与class
选择器
- .class
- #id
- element
- element,element
- ::after
- ::before
全局样式与局部样式
- app.wxss 是全局样式,定义在page目录下的是局部样式